Chronology of Change
With the access to the vision “Terra-UAE” we connect the strategy equally with a tangible concept. From the available we create a trend-setting project that corresponds to the impulse for a symbiotic approach to the living space. This path allows us to conquer the desert habitat in a sustainable way and to open it up to life. Through the cooperation between anthropogenic and natural engagement, the building blocks of life are brought back. New possibilities are opening up for the world, enhanced by life-sustaining benefits from nature.
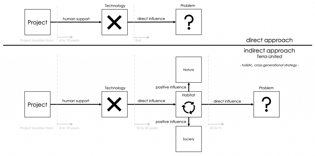
In view of the increasing need for action, especially for environmental protection and nature conservation, our society is called upon to meet the growing demands. Project-related measures correspond to our standardized possibilities and represent a plannable prerequisite. However, these social procedures reach their limits when viewed over the longer term and usually leave more open questions. Starting a project on the topic of environmental protection must therefore begin with the premise that the reaction to be supported never ends. This is the only way to guarantee that the healing process in the environment is sustainable and long-term. Projects with an undefined end are impossible to plan in our classical view. One solution to this is to look indirectly at the actual environmental problem. In Terra United’s strategy, the solution is found in a self-sustaining cycle that is created and managed by society. The direct influence of the created habitat has a stabilizing effect on the ongoing change of the entire environmental system. This ensures that the support for the system is maintained at all times.
